GEM-E3

31 Jan 2017
GEM-E3

A world-leading macroeconomic model

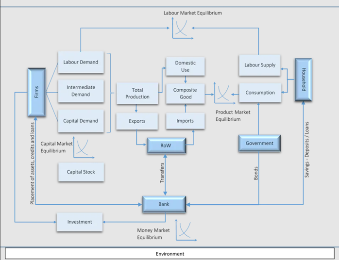
The GEM-E3 model is a multi-regional, multi-sectoral, recursive dynamic computable general equilibrium (CGE) model which provides details on the macro-economy and its interaction with the environment and the energy system. It is an empirical, large scale model, written entirely in structural form. GEM-E3 allows for a consistent comparative analysis of policy scenarios since it ensures that in all scenarios, the economic system remains in general equilibrium. In addition, it incorporates micro-economic mechanisms and institutional features within a consistent macro-economic framework and avoids the representation of behaviour in reduced form. Particularly valuable are the insights the model provides regarding the distributional aspects of long-term structural adjustments. The GEM-E3 model is extensively used as a tool of policy analysis and impact assessment.

The model is modularly built allowing the user to select among a number of alternative closure options and market institutional regimes depending on the issue under study. The GEM-E3 model includes projections of: full Input-Output tables by country/region, national accounts, employment by economic activity, unemployment rate, balance of payments, public finance and revenues, household consumption, energy use and supply, GHG emissions and atmospheric pollutants.

The world version of the GEM-E3 model covers 31 sectors linked through endogenous bilateral trade flows. The model features perfect competition market regimes, discrete representation of power producing technologies, semi-endogenous learning by doing effects, equilibrium unemployment, option to introduce energy efficiency standards, formulates emission permits for GHG and atmospheric pollutants. The environmental module includes flexibility instruments allowing for a variety of options when simulating emission abatement policies, including: different allocation schemes (grandfathering, auctioning, etc.), user-defined bubbles for traders, various systems of exemptions, various systems for revenue recycling, etc.

Its scope is general in two terms: it includes all simultaneously interrelated markets and represents the system at the appropriate level with respect to geography, the sub-system (energy, environment, economy) and the dynamic mechanisms of agent’s behaviour.

It formulates separately the supply or demand behaviour of the economic agents which are considered to optimise individually their objective while market derived prices guarantee global equilibrium, allowing the consistent evaluation of distributional effects of policies.

It considers explicitly the market clearing mechanism and the related price formation in the energy, environment and economy markets: prices are computed by the model as a result of supply and demand interactions in the markets and different market clearing mechanisms, in addition to perfect competition, are allowed.

The model formulates production technologies in an endogenous manner allowing for price-driven derivation of all intermediate consumption and the services from capital and labour. In the electricity sector a bottom up approach is adopted for the representation of the different power producing technologies. For the demand-side the model formulates consumer behaviour and distinguishes between durable (equipment) and consumable goods and services.

The model is dynamic, recursive over time, driven by accumulation of capital and equipment. Technology progress is explicitly represented in the production function, either exogenous or endogenous, depending on R&D expenditure by private and public sector and considering spillovers effects. Moreover, it is based on the myopic expectations of the participant agents.

The design of GEM-E3 model has been developed following four main guidelines:

  • Model design around a basic general equilibrium core in a modular way so that different modelling options, market regimes and closure rules are supported by the same model specification.
  • Fully flexible (endogenous) coefficients in production and in consumer’s demand.
  • Calibration to a base year data set, incorporating detailed Social Accounting Matrices as statistically observed.
  • Dynamic mechanisms, through the accumulation of capital stock.

The model extensions to represent market imperfections and economies of scale were carried out by the National Technical University of Athens (coordinator), the Catholic University of Leuven and Middlesex University.

 

GEM-E3 model
GEM-E3 model

 

Download

View and download the GEM-E3 model technical manual

Full archive of Ricardo reports and papers (pre 2023)