Electricity Market Outlook
Your subscription to robust insights and projections
Make confident decisions in a rapidly evolving electricity market.
Ricardo's Electricity Market Outlook provides robust, transparent and actionable market intelligence, helping you understand future price dynamics, assess risks, and make informed investment and strategic decisions.
Powered by the pioneering, state-of-the-art PRIMES-IEM model, the Electricity Market Outlook provides medium to long term electricity projections in the form of regular and interactive market reports, market outlooks and expert analysis for the electricity markets.
Built by experts with more than 20 years of experience in the energy market and designed for developers, investors, utilities and policymakers, it supports bankable revenue forecasts, strategic planning, and investment decision-making in a changing power landscape. Make informed strategic decisions grounded in robust data, stay ahead of your competitors and future-proof your investments.
Now covering Greece, the UK, Ireland, Spain, Portugal, Romania, Hungary and Bulgaria, our reports offer a consistent view across key European markets.
Put your future electricity decisions in your own hands – subscribe to electricity market outlook today
One-stop-shop for all your electricity market intelligence
Get all the insights you need from our comprehensive analysis covering all relevant subjects of the energy market:
- Projection of wholesale energy prices to 2050
- Power generation mix
- Projection of power and storage plant capacities
- Capture prices and capture rates by technology type
Our fully interactive market report tells the full coherent story of the electricity market and enables you to drill down into the numbers and charts through its interactive features. It is periodically updated to reflect market fluctuations which allows you to timely react and adapt to the changes.
We are in a unique position between consultant and researcher, offering you real-time access to both real world applicability and academic rigour
Raw data, even from exemplary models, is difficult to interpret without expert analysis. We provide you with a coherent story rather than just data so you can make informed investment decisions
Our expert written deep dives will provide you with knowledge of the wider market context. This will not help you understand the projections but also make communicating the data and subsequent plans to senior stakeholders easier.
With transparent access to aggregated data from the modelling predictions, you can build queries based on your own scenarios. This will make the data relevant to you and your organisation and help you understand it better.
Close relationship with and focus on European policymaking gives us exclusive insights and a unique perspective to derive clear projections and insights from complex market data.
Hearing directly from our modelling and research experts during our regular webinars and roundtables will help you understand the forecast results and emerging trends. This will provide you the ability to discuss underlying assumptions building confidence and credibility in the forecasts that are produced.
We de-code the changes in the market to create clear responses and projections on their impacts on your business so you can take action quickly and effectively.
We have an intuitive, user-friendly interface where you can interact with the data and charts and build reports for wider stakeholders. You can understand costs and demand to make informed investment decisions with easy access to reports, insights and specialist deep dives.
With 20+ years of experience in the energy market, our insights and thought leadership are based on a deep understanding of the energy ecosystem
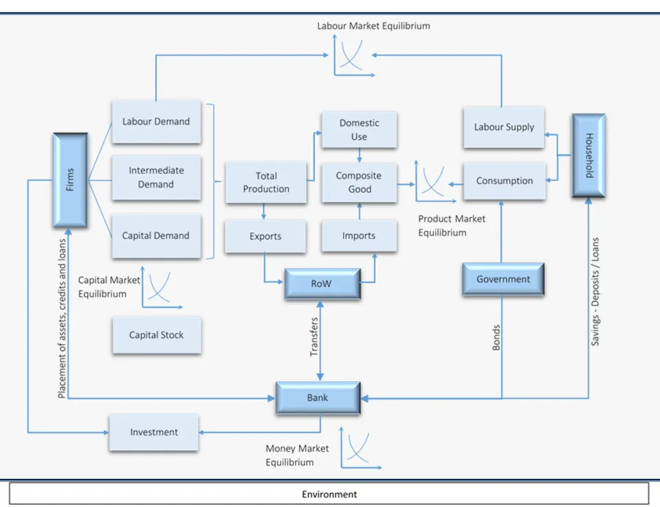
PRIMES-IEM model is a cutting-edge, industry tested multi-layered modelling framework developed through years of practical use and used in projects across various countries and international organisations
Fully interactive market outlook at your fingertips
Our fully interactive market report compiled by our energy experts, tells the full coherent story of the electricity market and enables you to drill down into the numbers and charts through its interactive features. It is periodically updated to reflect market fluctuations which allows you to timely react and adapt to the changes.
Intuitive, user-friendly interface for reporting
The platform helps you understand costs and demand to make informed investment decisions with easy access to reports, insights and specialist deep dives. You can interact with the data and charts and build reports for wider stakeholders. You can also perform your own analysis and get expert help to build reliable projections.
Create personalised dashboards and data queries to build reports
The dashboards enable you to easily see the whole picture in one place. You can save the important data points to come back to later. You can extract key insights and build templates to accurately compare previous reports with new ones – reducing the need to build from scratch. Plus, you can generate reports and export into CSV and Pdfs with minimal manual input
Easy to find, understand and extract data
With transparent access to aggregated data from the modelling predictions, you can retrieve the underlying data and make it your own. You can build queries based on your own scenarios and save time and resources by visualising your analysis in a set of pre-defined charts and graphics.
News and insights
Why Ricardo leads the way
